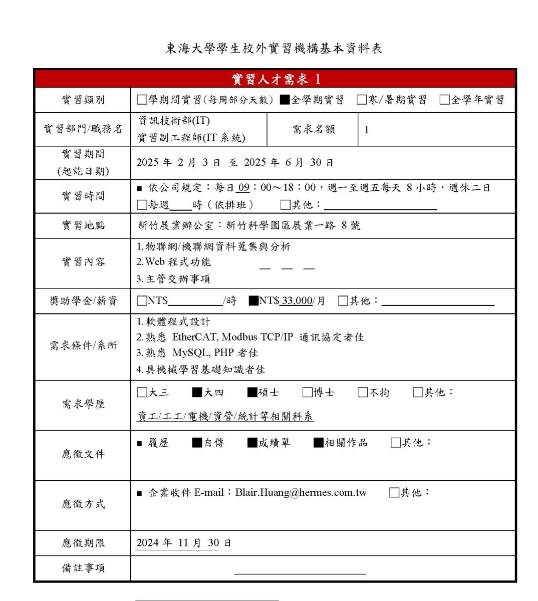
*實習期間:2025 年 2 月 3 日 至 2025 年 6 月 30 日
*實習履歷不限格式,需於履歷註明應試職缺,請於11/30前寄送至Blair.Huang@hermes.com.tw,
主旨:東海大學+科系+姓名
*招募職缺:
1.資訊技術部(IT)-實習副工程師(IT 系統)、
2.資訊技術部(IT)-實習副工程師(IT 軟體)、
3.碳化矽部門(SiC)-實習助理工程師(SiC 製造)
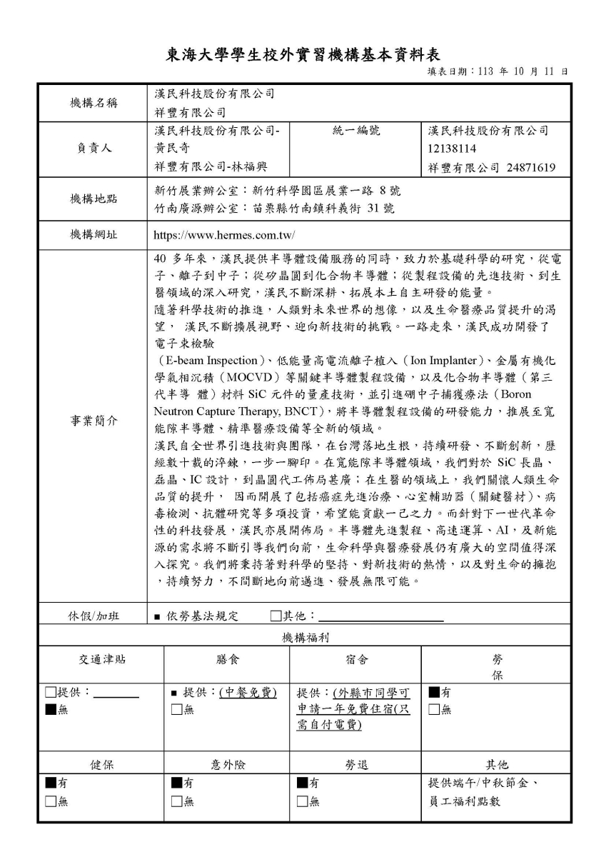
*需求科系:資工/資管/工工/電機/統計、理學院或工學院相關科系
*外縣市同學 可申請一年免費住宿 (只需自付電費)
 (2)_頁面_1.jpg)
 (2)_頁面_2(1).jpg)
 (2)_頁面_3.jpg)
 (2)_頁面_4.jpg)
 (2)_頁面_6.jpg)