東海大學首頁
網站地圖
繁體中文
簡体中文
English
校內搜尋
Google 搜尋
搜尋
Toggle navigation
處本部
教務處職掌
教務長
副校長兼教務長
副教務長
歷任教務長
本處規章
人員執掌
註冊課務組
業務說明
註冊入學
休學/退學/復學
畢業證書核發及補發
補發學生證
轉系
學籍資料變更
申請中英文成績單
學分抵免
COVID-19教務資訊專區(COVID-19 Updates, Academic Affairs)
等第制
申請中英文在學證明書
申請名次證明書
3+1學士班服役彈性修業
明道大學專案分發
學期16+2 彈性學習
第三人生大學
人員執掌
表單下載
表單下載 - 註冊
表單下載 - 課務
法規專區
課程相關資訊
選課
開課
註冊人數統計表
授予學位中英文名稱
常見問題
相關連結
教學發展中心
關於我們
我們的願景
成立目的
人員執掌
聯絡我們
教師專區
新進教師
獎勵教師教學獲獎名單
東海大學教師教材、教具補助名單
教師社群
學生專區
學生學習社群
專業證照獎勵
校外競賽獎勵
外語檢定獎勵
教學助理專區
教學助理法規與表單下載
線上課程
法令規章
表單下載
表單下載-教學發展中心
常見問題
招生策略中心
活動資訊
人員執掌
電子報
招生法規
檔案下載
共同學科暨通識教育中心
中心首頁
最新消息
設立緣起
人員介紹
課程規劃
課程問答
下載中心
實習與學生成就中心
關於中心
「實習與學生成就中心」簡介
人員職掌
實習與學生成就中心位置
聯絡我們
最新消息
海內外實習
實習介紹與相關法源
實習辦理流程及相關表單
實習生團體保險
實習資料蒐集專區
實習Q&A
實習前哨站系列線上輔導課程
校外實習心得影片競賽
心得競賽得獎影片
職涯與就業
職涯探索與測評
數位職輔
企業導師
履歷與面試
公部門專區
職涯資訊站
MY THU職涯平台
職涯成果/推薦
好站報報
職業與產業
職場權益/安全
企業專區
實習合作
徵才/訊息刊登
徵才博覽會/人才招募說明會
分析報告&法規/表單
實習中心資料申請表
雇主滿意度調查
法規專區
畢業生流向112學年調查說明
畢業生流向113學年調查說明
畢業生流向114學年調查說明
跨域創新學院
實習與學生成就中心公告
首頁
實習與學生成就中心公告
All
職涯/徵才
實習最速報
資源快訊
熱門連結
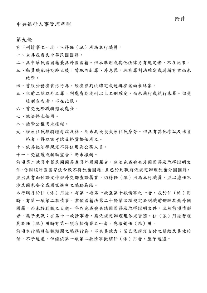
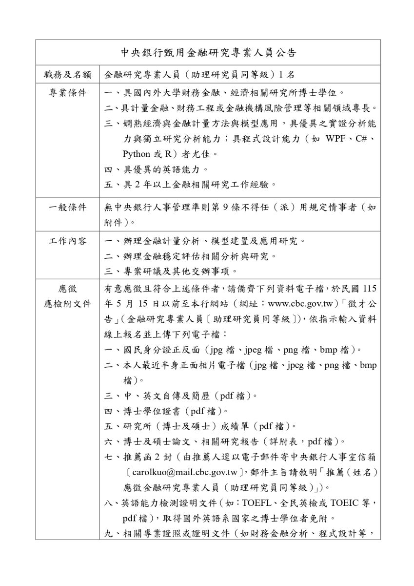
東海大學 教務處 Office of Academic Affairs-Tunghai University---中央銀行 甄用金融研究專業人員(助理研究員同等級、辦事員)
中央銀行 甄用金融研究專業人員(助理研究員同等級、辦事員)
分類 : 職涯/徵才 / 職涯/徵才
附件檔案
:
1776740251-附表、應徵應檢附文件六之資料.pdf
附件檔案
:
1776740251-附表、應徵應檢附文件四(一)3之資料.pdf
下一則:
台灣國際造船股份有限公司暑期實習生招募
上一則:
農業部臺東區農業改良場 - 甄選約聘人員
回列表